2026. február 12-én ülésezett először érdemben a XIX. kerületi képviselő-testület, és most, hogy túl vagyunk az ajánlásgyűjtésen, végre meg tudom írni a beszámolómat róla. Ebben nem segít, hogy valamiért az onkormanyzati.tv oldalon, ahol a testületi üléseket szokták közvetíteni, nem találom az ülés videófelvételét. Nem tudom, hogy törölték, eleve nem volt közvetítés, vagy mi történt pontosan, de sajnos így csak emlékezetből, és a jegyzőkönyvből (ami valamiért nem szerepel a kispest.hu-n) tudok dolgozni. Mindenesetre, a lényegesebb naoirendi pontok a következők voltak:
1.: 2026-os költségvetés
A testület elfogadta a kerület 2026-os költségvetését. Ezt egy nagyon hosszú és parttalan vita előzte meg, ami nagyrészt a „szolidaritási adó” jogosságáról szólt (ennek az összege idénre 2,8 milliárd forintra nőtt a tavalyi 2,5 milliárdról). Én nem szólaltam fel, a véleményem viszont az, hogy ez egy teljesen aránytalan teher, amit a kerületre helyez az állam. Vannak helyek az országban, ahol ez indokolt lehet, hiszen, ha például egy Paks melletti falu lennénk, és együtt kéne élnünk az atomerőmű kockázataival és negatív következményeivel, akkor szerintem teljesen jogos lenne, hogy az erőmű iparűzési adójából nekünk is járjon. Itt Dél-Pesten viszont szó sincs semmi ilyesmiről. Ráadásul az összeg simán csak eltűnik a központi költségvetésben, teljesen követhetetlen, hogy mi lesz vele.
A költségvetésből kiderült, hogy a közösségi költségvetés sajnos idén sem fog újraindulni. Ami nekem szemet szúrt, az az, hogy idénre is betervezett az önkormányzat 1 milliárd forintnyi ingatlaneladást:

A testületit megelőző Pénzügyi Ellenőrző Bizottsági ülésen több kérdést is feltettem ezzel kapcsolatban, amiből megtudtam, hogy első körben eladásra szánják az Attila utca 28. és az Attila utca 52-es szám alatti telkeket, valamint a Tichy Lajos sportcentrum mögötti autókereskedő területén található kb. 2600 négyzetméteres sávot, amit 2004 óta adunk bérbe a Fővárosi Önkormányzatnak 5000 ft/m2 áron. (Az ezzel kapcsolatos szerződést a testület szintén felbontotta az ülésen.) Szintén értékesítésre fog kerülni 5 db önkormányzati tulajdonban lévő lakás, ami állítólag 10 éve nincs kiadva, és nincs is kiadásra megfelelő állapotban.
Itt érdemes megemlíteni, hogy a 2025-re betervezett 1 milliárd forintos ingatlaneladásból a testületiig kb. 200 millió forint jött csak be. Erre nekem azt mondták, hogy a hiányzó rész utólag fog majd bejönni többek között a Rusz-Bazsant park eladásából. Én azért felkészülnék arra, hogy ha az 1 milliárdos betervezett tétel nem teljesül, akkor betervezett kiadások is elmaradnak majd, mint például a Petőfi utcai egykori orvosi ügyelet épületének felújítása, ahová az Egészségügyi Intézetből szeretnék a háziorvosokat átköltöztetni.
A Fidesznek volt egy módosító-javaslata, hogy a Misszió alapítványnak adjunk egy 3 millió forintos támogatást a tartalékkeretből. Ezt én is támogattam, de a testület 3 igen, 3 nem és 9 tartózkodás mellett elutasította. A teljes költségvetést pedig végül 12 igen és 3 tartózkodás mellett fogadtuk el. Én a három tartózkodás egyike voltam. (A 4 Fidesz-KDNP-s képviselő közül ketten is hiányoztak az ülésen, így hárman voltunk jelen az ún. ellenzékből.)
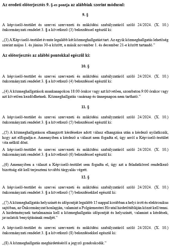
7.: A szervezeti és működési szabályzat módosítása
A Fővárosi Kormányhivatal küldött néhány javaslatot az SZMSZ-ünkhoz, hogy szerintük hol szorulna módosításra és kiegészítésre. Ezt a testület megszavazta, én viszont készítettem hozzá egy módosító-javaslatot is, a közmeghallgatási rendszer megreformálására, melynek részletei az alábbiakban olvashatóak:

Sajnos a testület nem érezte a témát fontosnak, ugyanis a vitában egyetlen hozzászólás sem érkezett, majd a javaslataimat 1 igen, 7 nem és 6 tartózkodás mellett a testület elutasította. Az egyetlen igent én nyomtam.

19.: Beszámoló a Kispesti Polgármesteri Hivatal 2025. évi munkájáról
Ennél az előterjesztésnél egy nagyon furcsa közjáték zajlott le. A többséget adó koalíció képviselői ugyanis elkezdték sorra elhagyni a termet a szavazás előtt. Konkrétan volt egy pillanat, amikor már csak 9-en voltunk bejelentkezve a szavazógépekbe, ami azt jelentette, hogy a testület határozatképtelenné vált. Végül két képviselő az utolsó pillanatban visszatért, és így tudtunk szavazni. Az előterjesztés végül 6 igen és 5 tartózkodás mellett ment át. Igen ám, de az 5 tartózkodás mind a polgármesterrel szövetséges frakciókból érkezett!
Őszintén nagyon kíváncsi vagyok rá, hogy mi okozta azt, hogy a MSZP-DK-Párbeszéd-Momentum képviselői tömegesen tartózkodtak a szavazástól ennél a napirendi pontnál. Ugyanis nem derült ki, a vitában senki sem szólt hozzá ehhez a napirendi ponthoz. Feltételezem, szerepelt valami a beszámolóban, amiről ők tudják, hogy nem fedi a valóságot, de szólni már nem mertek.
Én ellenzéki képviselőként pont ezekből a beszámolókból tájékozódom, hogy mégis mik mennek a hivatalban, de ez a szavazás igencsak megingatta a bizalmam ezekkel kapcsolatban. Ha már a polgármester saját szövetségesei sem szavazzák meg ezt az előterjesztést, akkor ott valami nincs rendben.
Képviselői kérdések
Több képviselői kérdéssel is érkeztem az ülésre, amelyekre felemás válaszokat kaptam. Az első kérdésem a Százszorszép óvodával volt kapcsolatos, amiről az előző beszámolómban tettem már említést. Kérdeztem, hogy mikor kapom meg végre az írásbeli választ a novemberben feltett kérdéseimre. Jelentem, ezt március közepéig sem kaptam meg, az óvodával kapcsolatos dolgokkal pedig nemsokára jelentkezem egy külön írásban.
Volt egy kérdésem egy fakivágással kapcsolatban, ahol Közpark már lassan 1 éve nem tette rendbe a környezetet a fa eltávolítása után. Úgy tűnik viszont, hogy a nyomásgyakorlásom sikeres volt, és azóta ezt a problémát már nagyrészt elhárították. Innen is köszönöm a segítségüket!
A harmadik kérdésem az Ady Endre út 106-os számú épülettel volt kapcsolatos.

Ez egy hosszabb történet lesz, a végén visszatérek az épületre!
Novemberben megkeresett egy lakos, aki az épület szomszédságában lakik, és évek óta küzd az épület kertjében található fával. Ez a fa (önkormányzati telekről beszélünk) a gyökereivel rendszeresen belemászik a lakó csatornahálózatába, és a kerítést is szétverte már. Az ágak a tetőben is okoztak már károkat. Évek óta fennáll már ez a probléma, és semmit nem tudott elérni, hiába keresett már meg több képviselőt és illetékest is.
Ezt én akkor bejelentettem az önkormányzatnál, képekkel alátámasztva a helyzetet. Erre január végén kaptam egy olyan választ, hogy a Közpark elvégzett egy vizsgálatot (amiről az érintett lakó nem tud, hogy megtörtént volna), és arra jutottak, hogy az említett károk a fától függetlenül következtek be. Én ezt annyira hihetetlennek tartottam, hogy írtam egy előterjesztést a februári testületi ülésre, amelyben a képviselő-testületet felkérte volta a polgármestert az intézkedés végrehajtására. Azzal csak nem mernének szembe menni.

Ez azonban nem került napirendre, ugyanis ennek hatására a Közpark meggondolta magát, és mégis vállalták a fa kivágását! Úgyhogy mondhatni siker. Viszont ekkoriban született egy döntés, hogy ugyanebből az épületből az évtizedek óta ott üzemelő üzletet kirakja az önkormányzat. Levelében a hivatal arra hivatkozott, hogy a kerületnek más célja van az épülettel.
Úgyhogy ez alapján megkérdeztem, hogy mi a városvezetés terve az Ady Endre út 106-tal. Erre azt a választ kaptam, hogy az épület borzasztó állapotban van, és ők már egyetlen forint közpénzt sem szeretnének belerakni. Ebből én arra következtettek, hogy az épület sorsa a jövőben az eladás lesz majd. Úgyhogy sajnos ne lepődjünk meg, ha a következő évtizedben valamikor a Hunyadi utca és az Ady Endre út sarkára is kinőne egy vadonatúj társasház.
Ferancz Norbert
Önkormányzati képviselő, XIX. kerület


